SHIFT-LOCK SYSTEM
Purpose Function
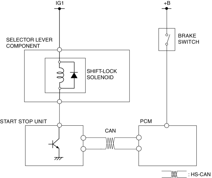
The shift-lock system operates when the ignition is switched ON and the brake pedal is not depressed, and inhibits the selector lever from being shifted from the P position to other positions.
If the shift-lock cannot be released by the normal operation, it can be released manually by inserting a flathead screwdriver into the shift-lock release hole (emergency manual shift-lock release system).
Construction
Wiring diagram
Operation
Shift-lock Release Conditions
The shift-lock is released when all of the following conditions are met (except emergency manual shift-lock release system is operated).
Selector lever is in P position
Ignition is switched to ON
Brake pedal is depressed (brake light switch is on)
Shift-lock operation conditions (shift-lock release conditions not satisfied)
When the shift-lock release conditions are not met, the shift-lock operates (The selector lever cannot be moved to any position other than P).
Because there is no energization to the shift-lock solenoid at this time, the shift-lock solenoid is not energized.
As a result, the lock slider is in the position shown in the figure and the movement of the guide pin in the downward direction is controlled by the lock slider.
For selector levers in which movement is controlled by the guide pin, the selector lever cannot be moved to a position other than the P position.
Shift-lock release (Shift-lock release conditions are satisfied)
When the shift-lock release conditions are met, the shift-lock does not operate (The selector lever can be moved out of P).
At this time, the shift-lock solenoid is energized because there is energization to the shift-lock solenoid.
As a result, the lock slider moves in the direction shown by arrow (1) in the figure. Then, the guide pin can move in the direction of arrow (2) shown in the figure.
For selector levers in which movement is not controlled by the guide pin, the selector lever can be moved to any position.
Emergency manual shift-lock release system operation
< Previous
The emergency manual shift-lock release system can be released manually even if the shift-lock release conditions are not met.
The guide pin restriction can be cancelled forcibly by pressing in the shift-lock override button using a flathead screwdriver, and moving the lock slider.
As a result, the selector lever can be moved to any position.



